Instance Verification Kit (IVK)
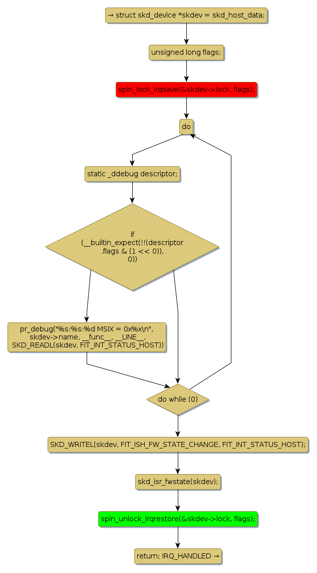
spin lock @ [102033+39+/linux-3.19-rc1/drivers/block/skd_main.c]
Instance Signature: lock
|
The Matching Pair Graph:
|
|
Function Name
|
Control Flow Graph (CFG)
|
Events Flow Graph (EFG)
|
Source Correspondence
|
|
skd_statec_isr
|
|
|
[101919+14+/linux-3.19-rc1/drivers/block/skd_main.c]
|